前言
RAS蛋白是一类小GTP酶,作为分子开关调控细胞增殖、分化等关键过程。RAS的异常激活(如突变导致持续GTP结合)是多种癌症(如胰腺癌、肺癌)的驱动因素。为了维持RAS信号的正常水平,细胞通过多种机制调控RAS蛋白的稳定性,其中之一就是泛素-蛋白酶体系统。LZTR1 是一个E3泛素连接酶复合物(Cullin3-RING E3 ligase, CRL3^LZTR1)中的底物识别亚基,能识别特定RAS蛋白并促进其降解。
泛素化是细胞内蛋白质降解的关键标记机制,需E1、E2和E3三类酶协作。E3连接酶负责识别目标蛋白并催化泛素标记。LZTR1能精准识别失活的RAS蛋白,引导E2-泛素复合物对其进行修饰,使其被降解。这有助于维持细胞RAS信号平衡,也为开发RAS蛋白靶向降解药物提供了新思路。
近日,美国国家癌症研究所Dhirendra K. Simanshu和纽约大学格罗斯曼医学院Pau Castel团队合作,系统地揭示了 LZTR1 如何特异性识别并促进 RAS GTPases 的泛素化降解的分子机制,并提示了一种通过“分子胶”策略降解致癌 KRAS 的可能途径。该研究以“Structural basis for LZTR1 recognition of RAS GTPases for degradation” 为题发表在《Science》上。
研究内容
结构生物学揭示识别机制
1. ITC证实LZTR1特异性识别GDP结合的RAS蛋白
使用等温滴定量热法(ITC)证实LZTR1只与GDP结合状态的RAS蛋白(RIT1、MRAS、KRAS等)结合,不与GTP类似物(GMPPNP)结合。其中对GDP结合的RIT1和MRAS亲和力更强(KD ~ 4-5μM),对经典RAS异构体(HRAS、KRAS、NRAS)的亲和力较弱(KD ~ 20μM)。
2. 解析LZTR1与GDP结合的RAS蛋白结构
通过晶体学方法解析了LZTR1与GDP结合的RIT1(2.95Å)、MRAS(2.80Å)及KRAS突变体(T35A/E62A,3.30Å)的复合物结构。结构对比显示,GTP结合状态下的RAS GTPases的开关区域构象与LZTR1的结合界面不兼容,这解释了LZTR1对GDP结合态的严格偏好。这些发现揭示了LZTR1识别RAS GTPases的分子机制,并为后续的实验提供了结构基础。
图1. LZTR1与GDP结合的RAS蛋白相互作用的结构基础
RIT1的开关I(残基48-56)和开关II(残基78-93)与LZTR1的Kelch模体形成广泛的接触,埋藏了约2200 Ų的表面面积。这些接触通过15个氢键和4个盐桥稳定复合物。通过ITC、Pull-down实验和降解实验验证了关键残基在复合物形成中的关键作用。尽管RIT1、MRAS和KRAS的结合模式保守,但细微的界面残基差异导致了不同的结合亲和力。这些结果进一步揭示了LZTR1与RAS GTPases相互作用的分子细节。
图2. RIT1与LZTR1相互作用的分子基础
三种LZTR1突变导致疾病发生
对于LZTR1突变,根据结构-功能分析,可以将它们分为三种类型:
l 直接破坏与RIT1的相互作用(如G248R)
l 通过破坏结合环稳定性间接破坏RIT1结合(如R284C)
l 破坏Kelch结构域之间的界面(如M400R)
这些突变导致LZTR1功能丧失,RAS蛋白积累。
图3. LZTR1疾病相关突变的机制见解
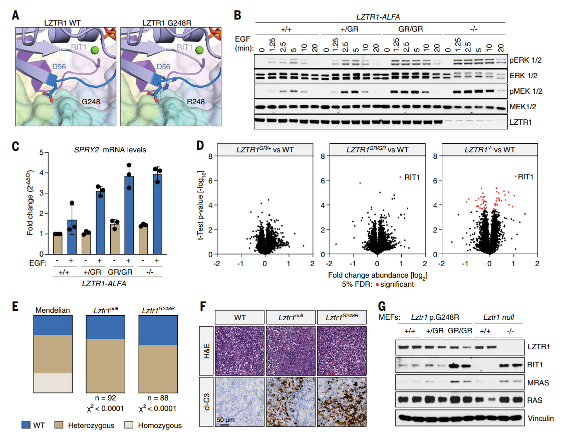
细胞和动物模型验证LZTR1缺失结果
LZTR1的G248R突变模拟了LZTR1缺失的表型,导致胚胎致死和RAS信号异常,进一步表明RAS GTPases是LZTR1-Cullin3-RING E3泛素连接酶复合物的主要底物。
图4. LZTR1的G248R突变在细胞和小鼠模型中模拟LZTR1缺失
转化价值:LZTR1的“分子胶”
这项研究不仅揭示了LZTR1如何精准识别和降解RAS蛋白,还为开发新的治疗策略提供了可能的靶点。研究人员发现,通过增强KRAS与LZTR1的亲和力的突变,可以作为开发分子胶的蓝图,促进LZTR1-RAS复合物的选择性降解,从而抑制RAS致癌蛋白的活性。
例如,KRAS的T35A和E62A突变可以显著增强其与LZTR1的结合,从而促进KRAS的降解。这种策略有望为RAS驱动的癌症治疗提供新的思路。
总结
该研究通过结构生物学、生物化学和细胞功能实验相结合,首次揭示了LZTR1如何特异性识别GDP结合的RAS蛋白并促进其降解的分子机制,不仅深化了对RAS调控网络的理解,也为治疗RAS驱动型疾病(如癌症)提供了新的靶向降解策略。
「青云瑞晶」提供专业的结构解析技术服务:
· 蛋白表达与纯化:多种表达系统重组蛋白制备,为结构解析提供高纯度样本,也可用于功能实验。
· 蛋白结构解析:自拥有X射线衍射(XRD)、冷冻电镜(Cryo-EM SPA)和微晶电子衍射(MicroED)三大技术,依据蛋白特性优选方法。
· 冷冻电镜服务:配备200 kV和300 kV高端冷冻电镜设备,机时充裕。
· 分子互作测试:提供包括ITC、SPR、MST、DSF/TSA、NanoDSF、BLI在内的多种分子互作检测技术。
服务特色:
· 蛋白-结构一站式服务:从蛋白制备到结构解析全程覆盖,减少环节延迟,加速研发。
· 多技术平台支持:灵活选用不同技术,提高解析成功率和效率。
· 专业团队与先进设备:资深科研团队与高端设备保障数据准确性和项目可靠性。
「青云瑞晶」致力于为学术与工业客户提供高效、精准的技术支持,助力科研突破与创新应用。













